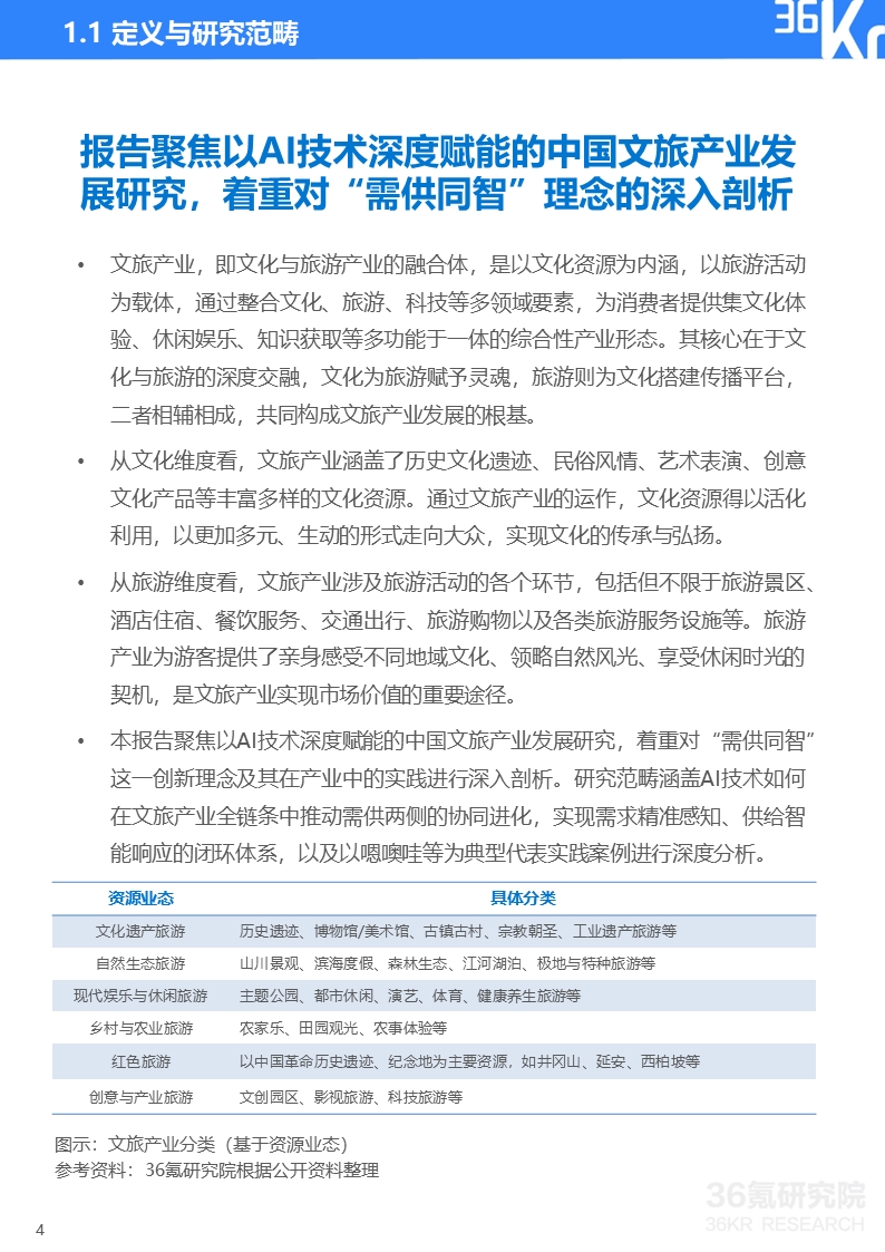
当前,中国文旅产业正步入一场由AI技术重构与消费升级共同驱动的深刻变革。国家统计局数据显示,2025年上半年国内居民出游总花费达3.15万亿元,同比增长15.2%,出游人次32.85亿,同比增长20.6%。随着居民出行意愿强劲复苏与消费观念转变,旅行不再是单纯的空间移动与景点打卡,而是日益成为人们追求情感共鸣、文化认同与自我成长的重要载体。人们更加注重旅行体验的深度、个性化与精神获得感,这对传统以资源为中心、标准化供给的文旅模式提出了巨大挑战。因此,如何破解长期存在的“需供错配”困局、实现产业系统性升级,已成为关乎文旅高质量发展的重要命题。在这一背景下,新绎集团旗下专注于旅游场景的专业能力平台——嗯噢哇提出“需供同智”新范式,以AI驱动需求侧与供给侧的协同进化,为一场真正“懂你”的旅行揭开序幕。
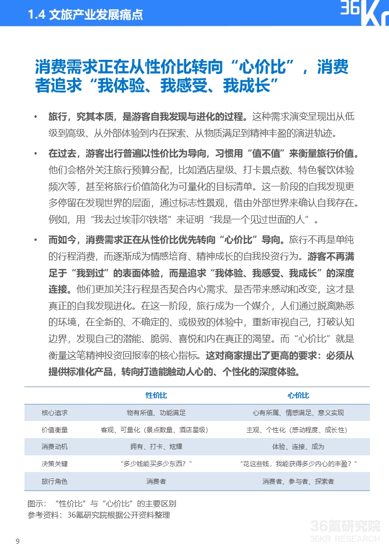
消费需求正在从性价比转向“心价比”
过去,游客出行多以性价比为导向,用“值不值”来衡量旅行价值,标准集中在外在、可量化的“多”与“省”——景点是否密集、拍照是否好看、价格是否实惠。这一阶段的自我发现,更多是通过标志性景观认识世界,借外部的精彩来确认自我存在。
如今,消费需求正从“性价比”转向“心价比”,衡量标准转为内在、感受型的“深”与“真”——体验是否独特、情感是否被触动、能否留下值得长期回味的故事。旅行不再是简单的行程消费,而是情感培育与精神成长的自我投资。游客不再满足于“我到过”,而是追求“我体验、我感受、我成长”的深度连接。而“心价比”就是衡量这笔精神投资回报率的核心指标。这对商家提出了更高要求:必须从提供标准化产品,转向打造能触动人心的、个性化的深度体验。

嗯噢哇首创“需供同智”模式成为破解文旅产业主要痛点的核心理念
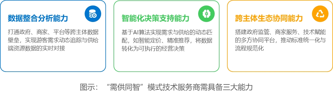
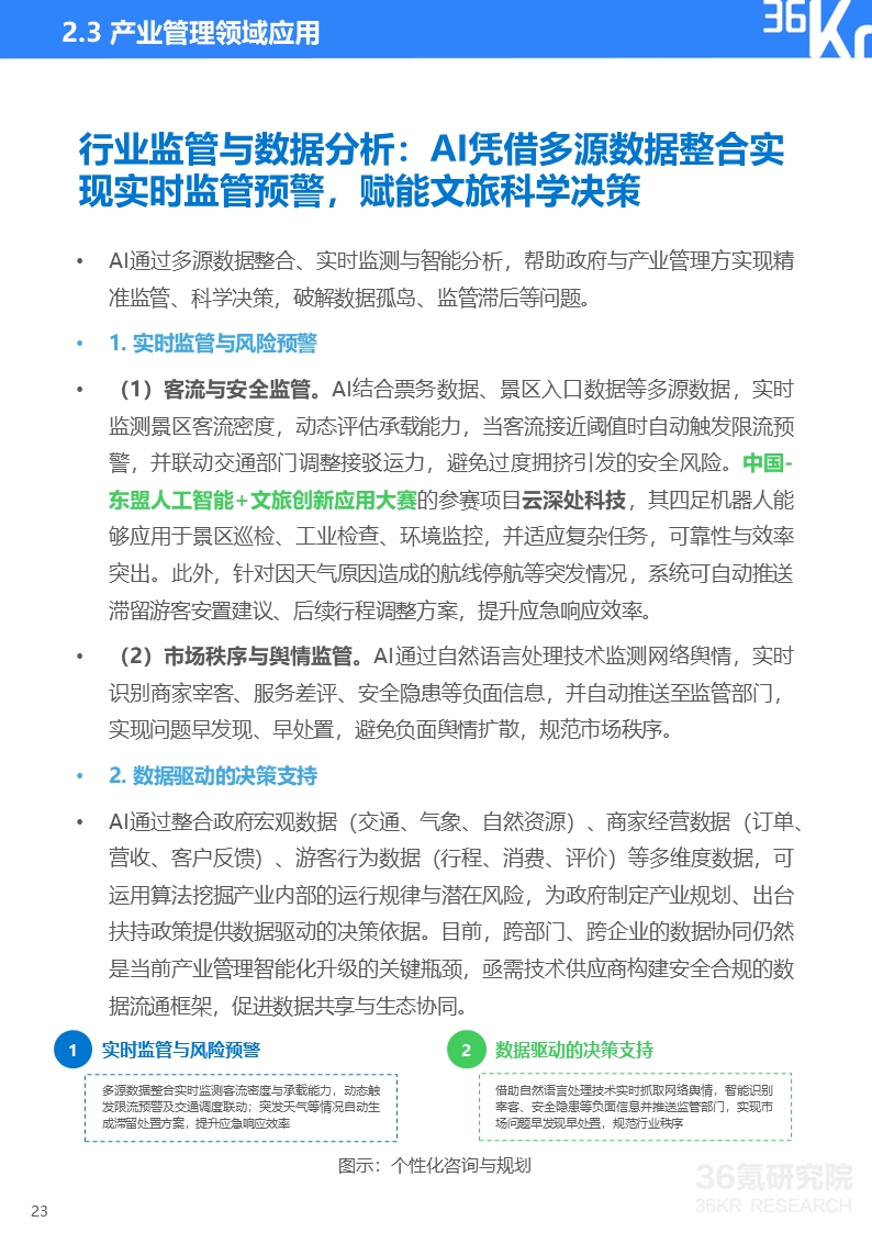
文旅产业痛点的根源之一在于传统的需求分析模式往往从供给侧出发,也就是从供到需的模式,而忽略了游客需求所具有的动态化、个性化特征,最终导致了“需供错配”的局面。由嗯噢哇首创的“需供同智”模式从需求端出发,借助智能化技术,实现需求侧与供给侧的协同进化,构建起需求精准感知、供给智能响应的闭环体系。其本质是以大模型等人工智能技术为核心驱动力,实现需求侧精准洞察与供给侧灵活响应的双向协同、动态匹配以及迭代优化。“需供同智”模式的落地实施,依赖于具备数据整合分析能力、智能化决策支持能力、跨主体生态协同能力的技术服务商。

AI技术正告别各自为政的分散应用阶段,加速向生态平台型体系演进
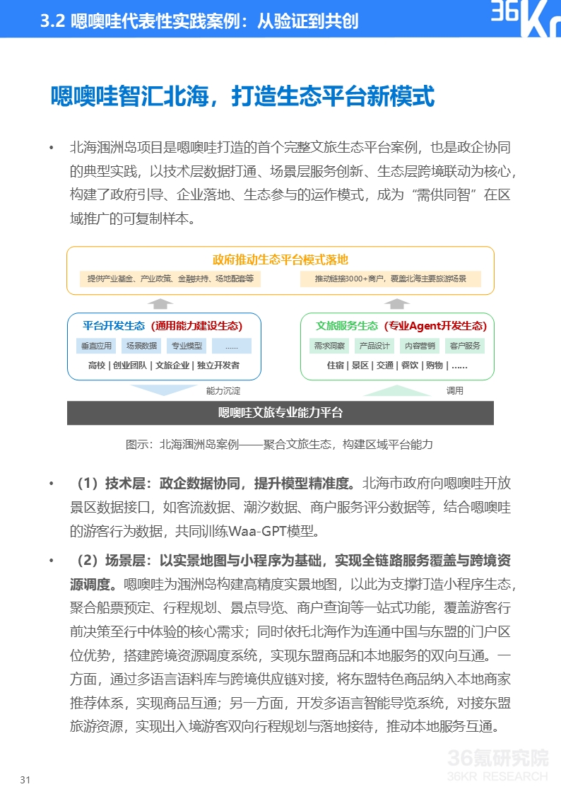
当前,AI技术正逐步突破在文旅行业单一场景、孤立应用的初级阶段,加速向平台化、生态化的方向演进。通过构建数据驱动、开放协同的AI文旅平台,有效整合政府宏观数据、商家经营数据、游客行为数据等多维度数据,推动产业全链路效率提升与体验升级。嗯噢哇立足这一趋势,构建“平台+产品+生态”三位一体架构,以技术平台为根基、场景产品为载体、开放生态为延伸,聚合AI原子化能力,将技术模块转化为可灵活调用的资源,与文旅行业生态伙伴共用、共建、共享,有效打破技术壁垒与数据孤岛,推动全行业实现智能协同发展。例如,北海涠洲岛项目是嗯噢哇打造的首个完整文旅生态平台案例,也是政企协同的典型实践,以技术层数据打通、场景层服务创新、生态层跨境联动为核心,构建了政府引导、企业落地、生态参与的运作模式,成为“需供同智”在区域推广的可复制样本。


本报告重点研究问题如下:
- 文旅产业当前面临的核心痛点有哪些?“需供错配”现象背后的深层原因是什么?
- 什么是“需供同智”理念?“需供同智”模式如何系统性破解产业痛点,实现需供动态平衡?
- AI如何赋能文旅产业游客体验、商家经营与产业治理?有哪些核心价值与应用场景?
- 以“嗯噢哇”为代表的平台如何通过生态战略实现“需供同智”,其典型实践与成效如何?
- 未来AI文旅将出现哪些技术趋势与业态变革?如何实现从“工具应用”到“智能共生”的演进?
- 推动AI文旅产业规范、普惠发展,需构建哪些政策与制度支撑体系?
更多精彩内容,详见《新型需供关系驱动下的中国AI文旅发展趋势报告2025》,点击下载链接,提取码:tffi









































