写小红书还在“灵感随缘”?我用 AI 把 3 万篇点赞 2000+ 的爆文扔进模型,10 分钟生成一条新笔记,48 小时冲榜 3000 赞。秘诀只有三步:AI 先跑词频→反推情绪爽点→再按“黄金 60 字结构”自动拼装,连emoji 位置都给你标好。今天公开完整 SOP+提示词,复制粘贴就能量产爆款,让算法免费帮你打工。

新手做小红书最头疼的问题是什么?
不知道写什么内容。看到别人的笔记爆了,不知道为什么爆。自己参考着写,结果别人还是很火,自己还是没数据。
以前分析对标笔记,得一篇篇笔记点开看,看标题、看开头、看结尾,但新手怎么看,也很难总结出什么规律。
现在用AI,10 分钟就能分析完爆款笔记,找到选题规律、内容结构、话术特点。
我的店铺账号有几个小爆文,都是直接 AI 分析爆款笔记后,仿写 + 手动调整做出来的,全程花了不到 10 分钟。

今天分享 3 种用 AI 分析对标笔记的方法,你选一个适合自己的。
首先,分析爆款笔记要看什么?不能只看笔记的点赞数,而是看这3个维度:
选题方向:用户在关心什么话题?
内容结构:开头怎么写的?用什么钩子吸引人?结尾怎么引导互动?
表达方式:用什么话术?什么语气?有哪些高频词汇?
1. 用对话式AI分析
比如,ChatGPT、Claude、豆包、Gemini、DeepSeek……这些都可以,免费版就够用,不需要再额外装什么工具。
1.1. 收集爆款笔记
打开小红书,搜索你的赛道关键词。比如我做AI+小红书,就搜「AI工具」「小红书运营」这些关键词。
我的筛选标准一般是点赞+收藏>1000,且评论区有真实需求评论的(评论区互赞、接好运的不算)。
找到10篇爆款笔记,复制标题和正文,整理到一个文档里。
1.2. 让AI分析选题规律(5分钟)
把笔记内容丢给AI,用这个Prompt:
我收集了10篇小红书爆款笔记,帮我分析:
1.这些笔记的选题有什么共同特点?
2.用户最关心什么话题?
3.给我3个可以模仿的选题方向
【粘贴10篇笔记内容】
比如,我让 AI 分析我的文章,就能给出非常清晰的特点和选题方向建议。

1.3. 让AI分析内容结构和话术
继续问AI:
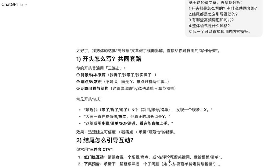
基于这10篇笔记,再帮我分析:
1.开头都是怎么写的?有什么共同套路?
2.结尾都是怎么引导互动的?
3.有哪些高频词汇和句式?
4.整体语气是什么风格?
给我一个可以直接套用的内容模板。

AI会给你内容结构+话术模板。
这个方式的好处是,足够简单,一个常用的AI工具就行,不需要额外下载别的,适合新手快速上手
缺点是,需要手动复制粘贴,比较费时间
2. 用AI浏览器自动分析
之前分享过的 Fellou AI 浏览器,这个方法的好处是全自动,你不需要手动复制粘贴,AI会自己操作浏览器,自己分析。
2.1. 给AI下指令,自动分析
在安装好fellou浏览器后,在对话框里输入:
打开小红书网页版,搜索”XXXX”关键词。 找到点赞最高的10篇笔记。 分析这10篇笔记:
1. 选题方向有什么规律
2. 标题都是怎么写的
3. 开头和结尾的共同结构
4. 高频词汇和话术特点
把分析结果整理html可视化仪表,包括:
– 笔记标题
– 选题类型
– 结构特点
– 关键话术
为了节省积分,我只分析一个笔记给你们看下:

然后AI会自动操作浏览器,帮你分析笔记。你只需要等结果就行,全程自动化。
如果只是自己分析着看,让AI把分析结果输出给你就行了。如果你想装X,显得专业一些,就让AI 以可视化HTML 仪表的方式输出给你,就像这样:

AI 浏览器的优点是,全自动,省时间,也可以分析更多笔记(20篇、30篇都行),还能分析结果直接生成表格,更直观。
缺点是,大部分都只支持Mac,而且免费额度用完后需要付费(还挺贵的),如果只用来分析笔记的话,不划算。
3. get笔记/元宝
还有两个工具,在手机上刷抖音、小红书、视频号,看到好的视频后,复制链接,发给这些工具,就能自动分析总结。
视频号、公众号,可以用元宝,微信添加元宝好友就行。
其他内容平台,大部分都可以用get笔记,我连B站视频都用get笔记分析,确实方便很多。

3个方法怎么选?
如果你是新手,用方法1。简单,免费,手机就能操作。
但如果你连基础 AI 都不会用,那就用方法3,最直接,最简单,但必须一个个笔记复制链接。
如果你想提高效率,用方法2。全自动,省时间,可以分析更多。
这几个方法的本质是一样的,都是让AI帮你找规律。
最后
AI 能帮你快速找到爆款规律,但最终内容还是要你自己写。
不要指望AI直接生成爆款,AI只是工具,帮你省时间、找方向。
真正决定笔记能不能火的,还是你的内容质量、你的真实经验、你对用户需求的理解。
本文由人人都是产品经理作者【叁斤】,微信公众号:【叁斤】,原创/授权 发布于人人都是产品经理,未经许可,禁止转载。
题图来自Unsplash,基于 CC0 协议。